Explorar

Anunciar en Engormix

Descifrando las respuestas inmunitarias de las aves a las vacunas contra la Salmonella

Publicado: 12 de febrero de 2026
Fuente: Santiago Uribe-Diaz, Jossie M Santamaria, Billy M Hargis, Young-Min Kwon, Christine N Vuong y Gisela F Erf. Department of Poultry Science, University of Arkansas System, Division of Agriculture
Un reciente estudio de Santiago Uribe-Diaz y colaboradores, publicado en la revista Poultry Science (https://doi.org/10.1016/j.psj.2025.105884), profundiza en la compleja interacción entre las vacunas para el control de Salmonella spp. y el sistema inmune de las aves. La investigación reconoce que la demanda de proteína aviar sigue en ascenso; sin embargo, el control de la Salmonella sigue siendo un desafío financiero para la industria avícola y la salud pública, y las estrategias actuales no logran erradicarla por completo.
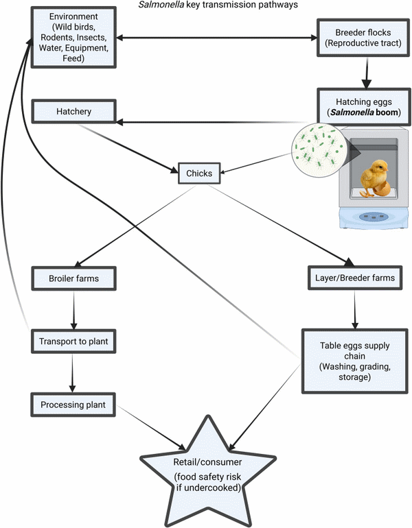
Descifrando las respuestas inmunitarias de las aves a las vacunas contra la Salmonella - Image 1
Vías de transmisión de Salmonella en la producción avícola integrada. Esquema que muestra la transmisión vertical y horizontal, así como la contaminación ambiental a lo largo de la cadena de producción avícola. Creado en BioRender. Coles, M. (2025) https://BioRender.com/87emwya 
El corazón del debate técnico reside en una revelación incómoda para muchos: los altos niveles de anticuerpos (IgY) en sangre no garantizan una protección completa contra la colonización intestinal o respiratoria. De hecho, estudios han sugerido que las aves que carecen de linfocitos B —los encargados de producir anticuerpos— pueden eliminar la infección con la misma eficacia que las aves control (con linfocitos B), aunque otros investigadores han destacado la importancia de una inmunidad humoral fuerte en el control de la transmisión de la enfermedad. Esto propone que la inmunidad humoral sistémica (IgY) es insuficiente por sí sola y que el principal campo de batalla son las mucosas, donde la IgA y la inmunidad mediada por células (CMI) comandan la defensa.

Para el productor, esto significa que la "calidad" de una vacuna no debe medirse solo por la respuesta serológica en sangre (IgY) en el laboratorio, sino también por la humoral en las mucosas (IgA) y por la capacidad de activar células T (ayudadoras, citotóxicas y otras) y células NK en la mucosa intestinal. Las células T citotóxicas y las células NK son las únicas capaces de identificar y destruir la Salmonella cuando esta se "esconde" dentro de las células del ave (vacuolas), evadiendo los mecanismos de limpieza convencionales (anticuerpos).

El artículo destaca que las vacunas vivas atenuadas siguen siendo superiores a las inactivadas porque simulan mejor una infección natural, activando tanto la respuesta de anticuerpos como la respuesta celular. Sin embargo, presentan el riesgo de persistencia en el ambiente y de posibles transmisiones a la carne y a los huevos, lo que ha impulsado el desarrollo de "vacunas de próxima generación".
Estas nuevas tecnologías incluyen vacunas vivas atenuadas, diseñadas con tecnologías que reducen significativamente el riesgo de reversión a la patogenicidad, ya que no dejan cicatrices en el genoma y permiten seleccionar con precisión las características bacterianas que se atenuarán. También vacunas muertas, como las de subunidades, encapsuladas en nuevos adyuvantes, como nanopartículas de quitosan o quitosan manosilado, o acompañadas de agonistas del receptor CD40, diseñados para "dirigir" el sistema inmune hacia una respuesta humoral en mucosas y celular más potente y duradera (emulando la respuesta a una vacuna viva).

La aplicación práctica es clara: el control de Salmonella debe ser multifactorial. Mientras llegan estas soluciones de vanguardia, la combinación de vacunas comerciales con medidas estrictas de bioseguridad y el uso de alternativas naturales a los antibióticos, como prebióticos, probióticos, posbióticos, ácidos orgánicos, aceites esenciales o bacteriófagos, sigue siendo la mejor defensa para evitar que el patógeno ingrese en la cadena alimentaria. La meta final es clara: reducir la carga bacteriana no solo para salvar la salud del lote, sino también para garantizar la inocuidad en la mesa del consumidor.

Fuente: Uribe-Diaz S, Santamaria JM, Hargis BM, Kwon YM, Vuong CN, Erf GF. Decoding poultry immune responses to Salmonella vaccines: Current advances and future directions for next-generation vaccine development. Poult Sci. 2025 Nov;104(11):105884. doi: 10.1016/j.psj.2025.105884. Epub 2025 Sep 23. PMID: 41016165; PMCID: PMC12510210.
Temas relacionados:
Autores:
Santiago Uribe Diaz Ph.D
University of Arkansas (USA)
University of Arkansas (USA)
Jossie M. Santamaria Archbold
University of Arkansas (USA)
University of Arkansas (USA)
Recomendar
Comentar
Compartir
Profile picture
¿Quieres comentar sobre otro tema? Crea una nueva publicación para dialogar con expertos de la comunidad.
Usuarios destacados en Avicultura
Dr. Algis Martínez
Dr. Algis Martínez
Cargill
Cargill
DVM, Diplomado ACPV - Poultry Veterinarian North America Cargill
Estados Unidos de América
Ana Maria Villegas-Gamble
Ana Maria Villegas-Gamble
Pilgrim´s
DVM, MS, Ph.D. / Directora de Nutrición
Estados Unidos de América
Daniel José Antoniol Miranda
Daniel José Antoniol Miranda
Trouw Nutrition
Lic. en Ciencias Animales, Doctor en Filosofía - PhD, Ciencia Animal (Ciencia Avícola) / Gestión de micotoxinas en las Américas
Estados Unidos de América