Explorar

Anunciar en Engormix
Provimi Argentina
Contenido patrocinado por:
Provimi Argentina

Estrés térmico en vacas en transición: efectos y estrategias de manejo

Publicado: 9 de febrero de 2026
Fuente: TecNews de Provimi. Cargill Animal Nutrition &Health. Provimi Argentina SA.
El estrés térmico es uno de los principales factores que limitan la eficiencia productiva y reproductiva de los tambos. Cuando la temperatura y la humedad superan la capacidad de la vaca para disipar calor, se producen cambios fisiológicos, metabólicos y conductuales que afectan su salud y desempeño. Este fenómeno se intensifica durante olas de calor y en sistemas con alta producción por vaca.
Estrés térmico en vacas en transición: efectos y estrategias de manejo - Image 1
Las vacas de mayor mérito genético para producción y aquellas que atraviesan etapas fisiológicas críticas, como la transición, presentan menor tolerancia al calor. Identificar tempranamente los efectos del estrés térmico y aplicar medidas preventivas y de mitigación resulta clave para sostener la rentabilidad y el bienestar animal.
Efectos principales del estrés térmico sobre las vacas lecheras
  • Disminución del consumo de materia seca
Las vacas reducen la ingesta para disminuir la producción de calor metabólico derivado de la digestión. Esto ocurre especialmente durante las horas más calurosas del día y puede venir acompañado de cambios en patrones de consumo (no comen, o comen mucho de noche). El menor consumo constituye uno de los factores centrales en la posterior caída de la producción de leche.
  • Alteraciones metabólicas (visión general)
El estrés por calor modifica el balance energético y los perfiles hormonales. Se observan cambios en:
  • Utilización y partición de nutrientes.
  • Función hepática.
  • Priorización del mantenimiento corporal por sobre la producción.
Si bien tradicionalmente se ha asociado el estrés térmico con una mayor movilización de reservas corporales, trabajos recientes sugieren que este proceso no sería tan marcado. Algunos autores plantean que, bajo calor, se produce una redistribución de nutrientes y cambios endocrinos que no siempre se acompañan de una lipólisis intensa, por lo que este punto se encuentra en revisión.
  • Intestino permeable (“leaky gut”)
Las altas temperaturas alteran el flujo sanguíneo hacia el tracto gastrointestinal y comprometen la integridad de la mucosa intestinal, lo que aumenta su permeabilidad. Como consecuencia, se facilita el paso de endotoxinas y otros compuestos al torrente sanguíneo, generando un mayor grado de inflamación sistémica, sobrecarga del sistema inmune y una mayor predisposición a distintas enfermedades.
  • Cambios endocrinos e inmunes
La activación del eje hipotálamo–hipófisis–adrenal se asocia a mayores niveles de cortisol, hormona vinculada al estrés. Esto se relaciona con:
  • Menor respuesta inmune eficaz.
  • Peor recuperación posparto.
  • Alteraciones en la función reproductiva.
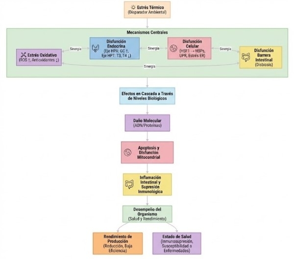
Estrés térmico en vacas en transición: efectos y estrategias de manejo - Image 2
Figura 1. Impactos fisiológicos del estrés térmico en vacas lecheras. Adaptado de Zhang, Q., et al. (2025). «Heat stress affects dairy cow performance via oxidative stress, hypothalamic-pituitary-adrenal axis, gut microbiota, and multi-dimensional mitigation». Frontiers in Veterinary Science, 17(10). https://doi.org/10.3389/fvets.2025.1686241.
Consecuencias productivas y reproductivas

Los cambios fisiológicos asociados al estrés térmico tienen un impacto directo sobre la producción de leche, la eficiencia reproductiva y la salud general del rodeo.
Producción de leche
Durante períodos de calor, se observa:
  • Reducción del volumen producido.
  • Cambios en la composición (menor grasa y proteína).
  • Disminución de la eficiencia alimenticia.
Además, las vacas priorizan la conservación de la temperatura corporal por sobre la producción, lo que explica parte de las caídas productivas independientemente solo del consumo. Las vacas de alta producción presentan menor tolerancia al calor y sufren pérdidas mayores.
Reproducción
El estrés térmico afecta diversos puntos del proceso reproductivo:
  • Menor expresión de celo.
  • Reducción en la calidad del ovocito.
  • Disminución de la tasa de concepción.
  • Mayor mortalidad embrionaria temprana.
En la práctica, esto se traduce en:
  • Más servicios por preñez.
  • Intervalos entre partos más largos.
  • Mayor costo reproductivo por vaca.
Estrategias de mitigación del estrés térmico 
La reducción del impacto del calor requiere un enfoque integrado de ambiente, manejo y nutrición.
Sombra, ventilación y enfriamiento
  • Sombra efectiva en corrales y áreas de descanso.
  • Ventiladores en salas de espera y corrales.
  • Aspersores o duchas controladas combinadas con ventilación.
Estas medidas reducen la carga térmica y mejoran el confort, lo que se refleja en un mejor consumo y producción.
Agua
Es fundamental garantizar:
  • Disponibilidad permanente y cercana.
  • Adecuada calidad microbiológica y mineral.
  • Suficiente caudal y número de bebederos por grupo.
Las vacas pueden duplicar su consumo de agua en días de calor, por lo que el suministro debe dimensionarse para estos picos.
Dieta y manejo nutricional
Durante el calor conviene:
  • Aumentar la densidad energética de la dieta.
  • Evitar fibra excesivamente lenta o poco digestible.
  • Ofrecer comida en horas más frescas.
  • Ajustar minerales y vitaminas antioxidantes.
El uso de aditivos específicos puede ayudar a mejorar la respuesta al estrés calórico, siempre bajo criterio técnico y evaluación de cada sistema.
Estrés térmico en vacas en transición
Las vacas en transición, es decir, durante las tres semanas previas y posteriores al parto, presentan una especial susceptibilidad al estrés térmico. En este período confluyen una elevada demanda energética, profundos cambios hormonales asociados al periparto, el inicio de la lactancia y un estado de inmunosupresión fisiológica. Esta combinación de factores aumenta la vulnerabilidad de las vacas y facilita la aparición de trastornos metabólicos y sanitarios propios de la etapa.
Como consecuencia, el estrés por calor durante la transición incrementa el riesgo de cetosis, hipocalcemia, desplazamiento de abomaso y enfermedades uterinas, y compromete el desempeño reproductivo posterior. Además, cuando el estrés térmico ocurre en la gestación tardía puede afectar al ternero en desarrollo, impactando su crecimiento fetal, su viabilidad y su respuesta inmune, así como su desempeño productivo futuro. Por todo ello, el control del estrés térmico en vacas en transición no solo protege la salud y el rendimiento de la vaca, sino que también repercute directamente en la próxima generación.
Conclusión
El estrés térmico representa un reto significativo para los sistemas lecheros, particularmente durante la transición pre y posparto. Sin embargo, con el enfoque adecuado, que considere la fisiología del animal, las estrategias de manejo ambiental y nutricional, y el monitoreo temprano, es posible mitigar sus efectos y mejorar la eficiencia productiva. La investigación científica sigue demostrando que el manejo adecuado del estrés calórico mejora el bienestar animal y la rentabilidad a largo plazo de los sistemas lecheros.

  • Al-Katanani, Y. M., & Higuchi, H. (2021). Physiological responses and management strategies for mitigating heat stress in dairy cows. International Journal of Biometeorology, 65(4), 523-531. https://doi.org/10.1007/s00484-021-02023-9
  • Berman, A. (2023). Environmental effects of heat stress in dairy cattle. Journal of Animal Science, 101(8), 1234-1245. https://doi.org/10.2527/jas.2023-21587
  • Frank, F., Rodrigues, M., Lima, R., & Costa, D. (2017). The effect of heat stress on dairy cow performance and health: A study of reproductive efficiency in heat-stressed cows in Brazilian commercial dairies. ADSA 2017. [PDF] Available from: https://www.adsa.org
  • López-Gatius, F., & Santolaria, P. (2020). Heat stress and its effect on dairy cattle reproduction: A review. Animal Reproduction Science, 108(1-2), 21-32. https://doi.org/10.1016/j.anireprosci.2020.03.010
  • Patra, A. K., & Mishra, B. (2023). Impact of heat stress on dairy cows: Physiological responses and potential mitigation strategies. Journal of Dairy Science, 106(3), 1605-1620. https://doi.org/10.3168/jds.2022-20594
  • West, J. W. (2003). Effects of heat-stress on production in dairy cattle. Journal of Dairy Science, 86(6), 2131-2144. https://doi.org/10.3168/jds.S0022-0302(03)73803-X
  • Zhao, J., & Sato, H. (2019). The role of heat shock proteins in dairy cattle under heat stress: A molecular perspective. Journal of Dairy Research, 86(4), 456-463. https://doi.org/10.1017/S0022029919000527
  • Zhang, Q., Yang, L., Li, Y., Gu, P., Si, R., Zhu, L., & Zhang, W. (2025). Heat stress affects dairy cow performance via oxidative stress, hypothalamic-pituitary-adrenal axis, gut microbiota, and multi-dimensional mitigation. Frontiers in Veterinary Science, 17(10). https://doi.org/10.3389/fvets.2025.1686241
Temas relacionados:
Recomendar
Comentar
Compartir
Profile picture
¿Quieres comentar sobre otro tema? Crea una nueva publicación para dialogar con expertos de la comunidad.
Usuarios destacados
Fernando Toscano
Fernando Toscano
Provimi Argentina
Provimi Argentina
Gerente Comercial - Rumiantes
Estados Unidos de América
Aníbal Farias
Aníbal Farias
Provimi Argentina
Provimi Argentina
Gte de Compras y Reventa de Ingredientes
Argentina