Resumen
Un modelo de simulación fue desarrollado para evaluar los efectos de altas temperaturas sobre el consumo de materia seca en vacas lecheras (cruza Holando x Cebú) en el Chaco Paraguayo. El modelo evaluó el consumo de materia seca considerando las relaciones entre consumo de materia seca del forraje y consumo de concentrado. Además el modelo asume que vacas cebuínas tienen una mayor capacidad para disipar calor debido a la diferencia en el número de glándulas sudoríparas y una mayor superficie corporal.
La producción diaria de leche y la variación del peso vivo fueron usadas como variables de salida para validar el modelo. Las variables de entrada fueron: peso vivo (Kg.); cruza (3/4, 5/8 y 1/2 Holstein); temperatura ambiental (°C); velocidad del viento (Km. / h.); disponibilidad y digestibilidad del forraje; tasa de crecimiento del forraje; cantidad y calidad de la suplementación y carga animal.
Los resultados obtenidos del modelo fueron comparados con datos obtenidos experimentalmente (Singh y Bhattacharyya, 1991) y un bajo porcentaje de error en la estimación fue encontrado. La comparación de medias (consumo de energía) realizada con la distribución t de student no mostró diferencias (p>0,05). Además, la producción de leche fue validada utilizando datos prediales (La Blanca, Chaco Paraguayo). La producción de leche simulada y datos observados (305 días) no mostraron diferencias (p>0,05).
Introducción
Los sistemas de producción de leche bovina en el trópico y subtrópico latinoamericano se basan en el pastoreo extensivo con predominio de razas Bos indicus, las cuales presentan cualidades de adaptación superiores para las características agro ecológicas existentes en comparación con razas bovinas europeas. Dentro de las prácticas que se han desarrollado para aumentar la persistencia y la producción total por lactancia está la incorporación de sangre Bos taurus y mejoras en la calidad del plan de alimentación, con praderas de mejor calidad y establecimiento de planes de suplementación. Las condiciones climáticas en el trópico influyen sobre el desempeño productivo de los animales principal- mente con una disminución de la ingesta de alimento debido a la necesidad de mantener un sistema homeotermo (García, 1995). Esta condición indispensable para la vida implica que la variación en la cantidad de calor diaria (DC) que almacena el cuerpo del animal debe ser cero, estableciéndose un equilibrio entre el calor que gana y pierde el animal (Martelo ,1997).
Este trabajo tiene como objetivo desarrollar y validar un modelo de simulación para predecir el comportamiento productivo de diferentes biotipos a pastoreo en condiciones ambientales de subtrópico y trópico, para ser usado como una herramienta de apoyo a la toma de decisiones (Stuth y Smith,1993). La hipótesis que se sustenta es que los biotipos presentan diferentes capacidades de disipación de calor que influyen en el consumo de materia seca. Los biotipos considera- dos fueron cruzas Holstein x Cebú (1/2, 5/8 y 3/4 Holstein).
Material Y Métodos
Para la realización del modelo se utilizó el marco metodológico propuesto por Aguilar (1997).
Definición De Objetivos
Se elaboró una herramienta que permita identificar y analizar los principales componentes que explican el comportamiento productivo del sistema de producción de leche bovina en el subtrópico paraguayo. Las restricciones del modelo propuesto se resumen a su validez en sistemas lecheros pastoriles en zonas cálidas con o sin suplementación, al uso de biotipos bovinos producto de cruza raciales Holstein y Cebú en 3 niveles (1/2, 5/8, 3/4 Holstein); el uso del concentrado está limitado hasta el 50 p.100 del total del consumo de materia seca diaria por animal y consideró los requerimientos nutricionales de vacas adultas.
Análisis Del Sistema
Se identificaron los componentes principales del sistema real que interactúan funcionalmente agrupándolos en ambientales (clima, tipo y dinámica de pasturas, fertilidad del suelo, etc.); animal (razas, comporta- miento animal, potencial productivo, etc.); y manejo (carga animal, prácticas de fertilización, mejoramiento genético, suplementación alimenticia, etc.). Durante la construcción del modelo se seleccionaron y entregaron atributos a una serie de variables clasificándolas en:
Variables de entrada
Determinan las condiciones iniciales de la simulación considerándose el biotipo animal, disponibilidad de forraje (Kg. M.S /año), nivel y calidad de suplementación, condiciones ambientales (temperatura y velocidad del viento), carga animal y días a simular.
Variables de salida
Consideradas como medidas de efectividad para evaluar el algoritmo de cálculo, la hipótesis de funciona- miento y sensibilidad de los parámetros y variables de entrada utilizados. Se seleccionó al consumo total de energía metabolizable y la producción total de leche por lactancia.
Síntesis Del Sistema
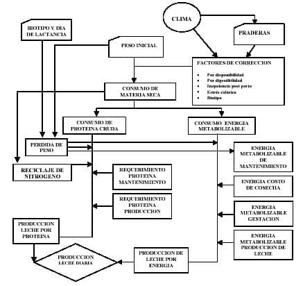
En esta etapa se realizaron las abstracciones de los componentes principales del sistema mediante ecuaciones que explican el comportamiento biológico y las relaciones de funcionalidad establecidas en hipótesis y representa- das mediante diagramas de flujo (figura 1). Con las ecuaciones e hipótesis de funcionamiento se desarrolló un modelo dinámico gracias a las interacciones de las variables en el tiempo y por la extracción del sistema real de las partes que explican el comportamiento del sistema en función de los objetivos propuestos.
Resultados Y Discusión
Consumo De Materia Seca
La relación planta-animal reflejada en el consumo de forraje está correlacionada positivamente con la respuesta productiva del animal. Ungar (1996) indica que esta relación se encuentra afectada por:
Factores intrínsecos: Producto de la variabilidad del animal (raza, hábitos alimenticios, potencial productivo).
Factores extrínsecos: Producto de la calidad de la dieta ofrecida, prácticas de manejo (suplementación, carga animal, tipos de dietas, frecuencia de alimentación, etc.) y el estrés calórico.
Altas temperaturas en combinación con radiaciones mayores aumentan la carga calórica sobre el animal pastoreando, lo que condiciona el pastoreo durante las primeras horas de la mañana y últimas horas de la tarde y en la noche. Stobbs y Minson (1980) indican que el consumo total de pastura está determinado por el tiempo gasta- do en pastorear, número de bocados por unidad de tiempo y tamaño de cada bocado. Los animales que se encuentran en pasturas tropicales compensan el menor tamaño de bocado por un mayor tiempo de pastoreo (Hodgson, 1982). Para estimar el consumo potencial de materia seca se ha considerado factores del animal, como son el peso vivo del animal, rendimiento potencial de leche (lactancia estándar de 305 días y expresada en Kg. / período) y el período de lactancia, considerando la inapetencia post parto El rendimiento potencial de producción de leche de una vaca está relacionada a su respuesta productiva frente a un plan nutricional adecuado para satisfacer sus necesidades de mantenimiento y producción. Durán (1983) propone que la producción potencial de leche/día se puede estimar median- te la siguiente ecuación:
Potdia= pot * 0,00318 * (nlac 0,1027) * e-0,003* nlac)
Donde:
Potdia: Producción potencial del día, Kg. leche.
Pot: Producción potencial total lactancia, Kg.
Nlac: Día de lactancia.
Para estimar el efecto de la inapetencia post parto se utilizo el factor de corrección propuesto por Roseler et al. (1997), corrigiendo al consumo potencial desde la semana 1 hasta 16 de lactancia.
LAG = 1-e -((0,564-0,124)* (wol * 2,36))
Donde:
LAG: Factor de corrección del con- sumo potencial por inapetencia post parto.
Wol: Semana de lactancia de la vaca.
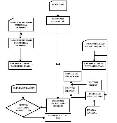
El consumo voluntario de materia seca para animales en pastoreo tiene como explicación fisiológica, las relaciones que se producen por la digestibilidad del forraje y la disponibilidad de materia seca, junto con la capacidad física del animal dada por el peso vivo y el potencial productivo (Jarrige et al., 1986). Para estimar el consumo voluntario, Aguilar (1997) propone realizar una corrección del consumo potencial a partir de la digestibilidad y disponibilidad del forraje ofrecido, junto con la estimación de los efectos sustitutivos o aditivos por la utilización de concentrados. Esta propuesta calcula un índice de selección de forraje para animales en pastoreo considerando la disponibilidad y digestibilidad consumida por lo que el modelo calcula la diferencia entre la digestibilidad promedio del horizonte pastoreado (DGO) y la digestibilidad del material consumido a través de la siguiente relación:
DGC = DGO * IS
Donde:
DGC: Digestibilidad consumida del forraje, expresada como índice (0-1).
DGO: Digestibilidad ofrecida del forraje, expresada como índice (0-1). IS: Índice de selección, expresado como índice (0-1).
Los parámetros con mayor correlación para la estimación del consumo voluntario en función del forraje son el contenido de pared celular y la digestibilidad de la materia seca. Duran (1983) comenta el valor predictivo del contenido de pared celular es más alto que el de digestibilidad, sin embargo dado la información de campo se corrigió utilizando la relación pro- puesta por Silva, (1983) entre consumo de materia seca y digestibilidad del forraje, estableciéndose la relación mediante la siguiente ecuación:
FCG = 1,675 *DGC – 0,34
Donde:
FCG: Factor de corrección de consumo potencial por digestibilidad.
La temperatura ambiente tiene efecto sobre las pasturas, pues cada planta forrajera tiene un óptimo de temperatura en el cual la producción de materia seca es máxima, para las pasturas tropicales es de 30°C. Estas últimas (plantas C4) son más eficientes en el uso del nitrógeno y de las mayores intensidades de luz. Norton (1982) citado por Zemmelink (1986) reporta que las plantas C4 son un 50 p.100 más eficientes que las plantas C3 para la acumulación de materia seca. Esta situación condiciona una anatomía vegetal diferenciada que favorece el desarrollo de pastos de crecimiento erectomatoso, con el consecuente mayor desarrollo de tallos encañados y una disminución de la relación hoja/ tallo. Como factor de corrección del consumo voluntario por efecto de la disponibilidad de materia seca se utilizó una función exponencial asintótica, en donde la pendiente de la curva y refleja la interacción entre el animal y la pastura (Cañas y Aguilar, 1992). Duran et al., (1984) señalan que a disponibilidades de forraje que no limitan el consumo, inevitablemente se produce sustitución de materia seca del concentrado, de manera que el efecto esperado de la suplementación no es totalmente cierto. Lo indicado anteriormente expresa un efecto mejorador neto en el consumo total de materia seca, esto ocurre siempre cuando se mantengan los niveles adecuados que permitan mantener un pH ruminal apropiado para el desarrollo de la flora celulolítica, la misma que es necesaria para el aprovechamiento de la fibra del alimento. Para mantener la relación forraje/concentrado a niveles óptimos se utilizó hasta un 50 p.100 del total del consumo potencial de materia seca como aporte de la suplementación. Niveles elevados de concentrado producen efectos detrimentales sobre el consumo total de materia seca, podría en casos extremos producir una parálisis ruminal, debido al brusco descenso del pH ruminal (Wiktorsson, 1983). La figura 2 esquematiza las relaciones existentes en la subrutina de consumo de materia seca de vacas en pastoreo con suplementación.
Requerimientos y utilización de la energía
Para estimar el consumo de energía metabolizable aportado por el forraje se utilizó el valor de 4,4 Kcal. de energía bruta (ARC, 1980). Se asumió un 20 p.100 de pérdidas por gases y energía de la orina en el paso de energía digestible a metabolizable.
El catabolismo de ayuno (ENm) está relacionado con el calor generado en el metabolismo basal. Cañas y Aguilar (1992) proponen que en vacas en producción se produce un aumento del catabolismo de ayuno debido a un aumento de tamaño de órganos internos con alta demanda energética (hígado, intestino, y riñones) y por una mayor tasa metabólica por efecto hormonal. Utilizando los datos de García et al. (1990) citados por Cañas y Aguilar (1992) se desarrolló una regresión lineal en función de la producción promedio por tercio de lactancia para estimar el catabolismo de ayuno. Los animales en condiciones de pastoreo tienen un gasto extra de energía asociado a la actividad de cosechar su alimento. Se asume que el costo de cosecha es fundamentalmente costo de extracción del alimento, lo cual se encuentra en función de la cantidad de energía del forraje de una determinada superficie. Para efectos del presente trabajo se utilizó la ecuación de Rozas et al. (1978) modificada por Duran (1983).
Kleiber (1961) citado por Zemmelink (1986) indica que la ingesta de materia seca disminuye en condiciones de estrés térmico y que a mayor nivel de consumo, la temperatura ambiental en la cual comienza la disminución del consumo es menor en comparación a planos de nutrición inferiores. Moran (1985) indica que las cruzas Holando x Cebú consumen significativamente más que vacas cebuínas en pastoreo. Blaxter (1977) considera al animal como un cilindro, con una capa uniforme de pelos y el calor que se produce por efecto del metabolismo en el volumen central debe ser disipado a través de la piel gracias a la evaporación de agua. El vapor de agua se difunde, a través de la capa de pelos por un pro- ceso de conducción hasta la superficie de la piel, en donde se pierde calor por efecto de la convección y radiación. Bajo condiciones de estrés calórico este sistema físico de homeostasis disminuye su capacidad funcional.
Nay y Hayman (1956) reportaron que por unidad de superficie las razas cebuínas tienen una cantidad superior en 50 p.100 y un 125 p.100 de mayor tamaño de glándulas sudoríferas en comparación a las razas europeas. Además debe señalarse el efecto de la piel pendulante con lo cual se condiciona la mayor capacidad de evaporación entre 40-50 p.100 de los animales cebuínos. Para efectos del modelo se estimó un aumento de la superficie corporal mediante una media pondera- da considerando el biotipo animal, modificando los valores generados por la ecuación propuesta por Blaxter (1977). Para el caso del modelo se considera que todos los incrementos calóricos y el costo de cosecha constituyen un fondo común. Si la capacidad de intercambio de calor es menor al pool mencionado anteriormente, se corrige el consumo voluntario de materia seca hasta el nivel que el animal sea capaz de disipar el calor generado por las ineficiencias en el uso de la energía metabolizable consumida.
Para estimar las necesidades de energía metabolizable para producción de leche se ha considerado el valor calórico (Enpl), la producción diaria y la eficiencia de utilización de la energía metabolizable para producción de leche.
El modelo contempla una capacidad distinta de los biotipos de perder peso en las primeras semanas de lactancia en favor de la producción láctea. Se ha asumido que son vacas adul- tas estimándose que la raza Holstein pierde hasta un 10 p.100 de su peso vivo, y el ganado cebú hasta el 4 p.100 durante los primeros 70 días de lactancia. Se utilizó una media ponderada en función de los porcentajes de participación de sangre Holstein y cebuína en los biotipos. El límite máximo de pérdida de peso diario fue calculado mediante una función propuesta por García (1996), estimándose que la pérdida de peso aporta energía y proteína al pool de estos nutrientes, en donde el valor energético de un Kg. de tejido movilizado es 3,92 Mcal de energía neta para producción de leche.
Requerimientos y utilización de la proteína
El programa estima el pool de proteína disponible considerando la proteína proveniente del forraje, concentrado y reciclaje de nitrógeno, que para animales de alto genotipo productivo de leche es aproximadamente un 15 p.100 del consumo de nitrógeno con dietas ricas en proteína y energía. En el ganado cebuíno gracias a la mayor eficiencia en la utilización de forraje de mala calidad, se estimó una tasa de reciclaje de N del 40 p.100 del total de nitrógeno aportado por el forraje en animales sin suplementación y 20 p.100 cuando se utilizan prácticas de suplementación.
Para estimar los requerimientos de proteína bruta se utilizó la metodología propuesta por García (1992). El requerimiento para mantenimiento está compuesto por el nitrógeno metabólico fecal (NMF) que corresponde al N absorbido previamente y que es vaciado al lumen del aparato digestivo. El catabolismo esencial mínimo de aminoácidos causado por el mantenimiento de los procesos vitales del organismo es cuantificado por el Nitrógeno Urinario Endógeno (NUE) considerándose la relación propuesta por Orskov (1988) que la cantidad de Nitrógeno excretado está en función del peso metabólico del animal y que se excretan 300-400 mg. de N por cada unidad de peso metabólico. Además se ha considerado dentro del requerimiento de mantenimiento las pérdidas que forman parte de la proteína superficial (pelos, pezuñas, descamación epitelial dérmica y glándulas sebáceas).
Para la estimación de la cantidad de proteína bruta necesaria para producción de leche se consideró 35 g de proteína bruta por litro de leche y para la ganancia de peso, el modelo condiciono como primer requerimiento energético, la recuperación del peso perdido en los primeros 70 días de lactancia, situación que se desarrolla durante el segundo tercio de lactancia.
Validación
El presente trabajo constituye una simplificación de la realidad mediante la abstracción de los principales componentes del sistema lechero en el subtrópico paraguayo, por lo que la aceptación mediante procesos estadísticos debe estar en función de los objetivos bajo los cuales se desarrolló el modelo (Shannon, 1975). Bajo esta premisa el proceso de validación se realizó con un enfoque utilitarista mediante la realización de tres etapas que se ejecutaron en forma iterativa. La primera etapa se desarrolló durante la construcción del modelo basándose en la búsqueda de la validez del funciona- miento interno lógico considerando los conocimientos a priori, investigaciones y teorías existentes sobre el tema en estudio. Para las etapas restantes se adoptó el criterio de Aguilar (1997) de comparar los resultados de la simulación, mediante procedimientos estadísticos, con resultados provenientes de un escenario productivo real.
En la tabla I se presentan los valores generados por el modelo y los observados en un sistema físico de producción de leche con vacas F1 Holstein y Cebú para estimar el consumo de energía metabolizable bajo diferentes temperaturas ambientales (Singh y Bhattacharyya, 1991). Se realizó un análisis de varianza de los residuales aportados por las regresiones lineales de los datos observados y de los datos generados por el modelo comparándose mediante la prueba de F (Walpole y Myers, 1996) no encontrándose diferencias significativas (p>0,05).
Para validar la producción de leche se utilizaron datos de vacas cruza Holstein y cebú de la estancia La Blanca ubicada en el Departamento de Presidente Hayes, zona de subtrópico húmedo paraguayo. Se utilizó un suplemento con 3,5 Mcal de EM, proteína bruta 20 p.100, fibra cruda 6 p.100 en base seca, en cantidades de 8 Kg./día para vacas sobre 18 l/día en dos tomas y 6 Kg./día para vacas bajo ese nivel. Se procedió a realizar una prueba de comparación de medias utilizando la distribución t de student para muestras pequeñas de poblaciones normales (Walpole y Myers, 1996), comparan- do los datos reportados por la simulación con la media reportada por el productor, no encontrándose diferencias significativas (p>0,05) entre los niveles estimados por el modelo y las variables observadas (tabla II).
Conclusiones
El desarrollo del modelo ha permitido abstraer y analizar los componentes que inciden sobre el desempeño productivo de vacas cruzas Holstein y Cebú bajo condiciones climáticas de trópico y subtrópico. Se presenta como una herramienta dúctil y útil para el productor, ya que permite estimar tendencias productivas frente a diferentes escenarios de simulación, con lo cual a través de diferentes respuestas productivas simuladas se puede evaluar el efecto económico.
El uso de concentrados en niveles altos sin discriminar biotipos no siempre se refleja en mayores producciones de leche en animales de mayor potencial productivo debido al efecto del estrés térmico sobre el consumo voluntario de materia seca. De modo general se puede concluir que la producción de leche bovina en condiciones de clima cálido favorece a vacas con porcentajes de sangre cebuína intermedios, cuya respuesta productiva supera inclusive animales con mayor proporción de sangre Holstein, gracias a una mayor capacidad de disipación de calor.
Aunque la literatura menciona que mejores estimaciones del consumo voluntario se obtienen a partir de realizar correcciones considerando el nivel de FDN de los forrajes (Van Soest,
1994), el presente trabajo mostró buen ajuste en la estimación de la variable antes mencionada usando valores de digestibilidad del forraje.
El modelo permite entender y cuantificar las relaciones existentes a nivel jerárquico individual con lo que entrega pautas para entender las relaciones causales de los parámetros productivos considerados como medidas de efectividad. Debido a la complejidad del problema se realizaron generalidades para acceder a resultados a nivel de campo, por lo que futuras investigaciones deberán incorporar el efecto de la dinámica de hato sobre el consumo real de forraje, lo que bajo condiciones de subtrópico y trópico deben ser importantes considerando el nivel de estrés presente, lo que podría estar reflejado en una variabilidad del costo energético de cosecha, tiempo de pastoreo y consumo real de materia seca.
Bibliografía
Aguilar, C.1997. Simulación de sistemas. Aplicaciones en producción animal. Colección en Agricultura, Facultad de Agronomía e Ingeniería Forestal P. Universidad Católica. San- tiago, Chile. 241 p.
ARC.1980. The nutrient requierements of ruminants livestock. London, Commowealth Agricultural Bureaux. 351 p.
Blaxter, K. 1977. Nutrition and the climatic environment. Boston, Butterworths. 200p. Cañas, R. y C. Aguilar. 1992. Uso de la bioenergética en producción de bovinos. En: Ruiz, M. edit. Simulación de sistemas pecuarios. Red de investigación en sistemas de producción animal en Latinoamérica. San José Costa Rica. pp.7 - 100.
Duran, H. 1983. Modelo de Simulación para el estudio del manejo de sistemas pastoriles de producción de leche. Tesis magister producción animal. Santiago, Chile. P. Universidad Católica. Departamento de Zootecnia, Facultad de Agronomía e Ingeniería Forestal.
Duran, H., R. Cañas y C. Aguilar.1984. Estimación del consumo de vacas lecheras a pasto- reo mediante un modelo de simulación. Santiago, Chile. Sistemas en agricultura, 3: 1-29. García, F. 1995. Stress ambiental y efectos sobre la producción animal. Seminario I magister producción animal. Santiago, Chile. P. Universidad Católica. Departamento de Zootecnia, Facultad de Agronomía e Ingeniería Forestal. 34 p.
García, F. 1996. Modelo de simulación para la predicción del comportamiento productivo de vacas lecheras en confinamiento sometidas a dietas variables en concentración calórica y contenido de proteína. Tesis magister producción animal. Santiago, Chile. P. Universidad Católica. Departamento de Zootecnia, Facultad de Agronomía e Ingeniería Forestal. Hodgson, J. 1982. Influence of sward charac- teristics on diet selection and herbage intake by the grazing animal. En: Hacker, J. B. Edi- tor. Nutritional limits to animal production from pastures . Commonwealth Agricultural Bureaux. p.153 -166.
Jarrige, R. y C. Demarquilly. 1986. The INRA “Fill unit” system for predictingg the voluntary intake of forage-based diets in ruminants: a review. J. Anim. Sci., 63: 1737-1758.
Martelo, M. 1997. Influencia del clima sobre los animales. En: Técnicas agrometereológicas en la agricultura operativa de América Latina. Organización Metereológica Mundial.
Moran, J. 1985. Comparative performance of five genotypes of indonesian large ruminants. I. Effect od dietary quality on liveweight and feed utilization. Aust. J. Agric. Res., 36: 743 - 752.
Nay, T. y R. Hayman. 1956. Sweat glands in zebu (Bos taurus) and european (Bos taurus) cattle. I. Size of individual glands, the denseness of their population and their depth below the skin surface. Aust. J. Agric. Res., 7: 482-494. Orskov, E.1988. Nutrición proteica de los rumiantes. Editorial Acribia. Zaragoza España. 178 p. Roseler, D., D. Fox, L. Chase, A. Pell y W. Stone.
1997. Development and evaluation of equations for prediction of feed intake for lactating holstein dairy cows. J. Dairy Sci., 80: 878 - 893.
Shannon, R. 1975. Systems simulation. The art and Science. Prentice-Hall, Inc. New Jersey USA. p. 208-242.
Singh, K. y N. Bhattacharyya. 1991. Thermo- sensitivity of Bos indicus Cattle and their F1crosses with three breeds of Bos taurus. Anim. Prod., 52: 57-65.
Stobbs, T.H. y D.J. Minson. 1980. En: Church D.C., editor. Digestive physiology and nutrition of ruminants, vol III- Practical nutrition. O & B books Inc., Corvalis, Oregon USA.
Stuth, J. y M. Smith. 1993. Decision support for grazing lands: an overview. En: Stuth, J.W. and B.G. Lyons, eds. Decision support systems for the management of grazing lands: emerging issues. Paris: UNESCO Man and the Biosphere series Vol. 11, p. 1-35.
Ungar, D. 1996. Ingestive Behaviour. En: Hodgson J. y Illius A., eds. The Ecology and management of grazing systems. CAB International, p. 185-218.
Van Soest, P. 1994. Nutritional ecology of the ruminant. Second edition. Ithaca Cornell University Press. p. 354-370.
Walpole, R. y R. Myers. 1996. Probabilidad y estadística. Cuarta edición. Mc Graw Hill México. p.161-194; 257-267.
Wiktorsson, H. 1983. Plano general de nutrición para vacas lecheras. En: Broster W. y Swan, H. eds. Estrategia de alimentación para vacas lecheras de alta producción. AGT edito- res. Ciudad de México. p.109-125
Zemmelink, G. 1986. The effects of hot climate on feed quality and intake. World Review of animal production, XXII: 84-88.









